实验六十三 恒压源、恒流源实验
实验器材
朗威电流传感器(LW-E801)、电压传感器(LW-E841)、 电学实验板 EXB-12、EXB-13(LW-6337)、多功能学生电源(LW-Q708)、滑动变阻器、计算机。
实验装置
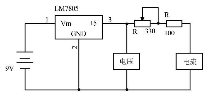
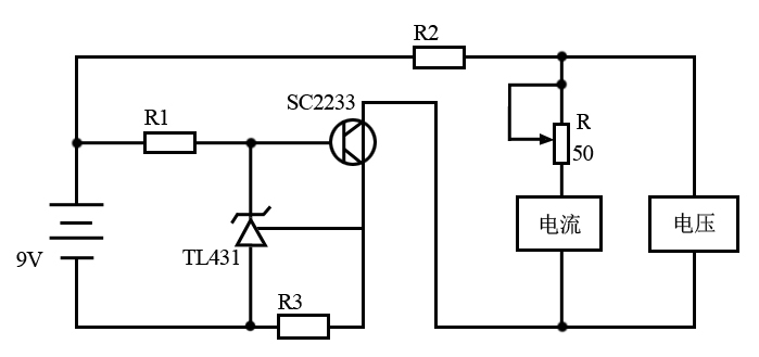
如图 63 – 1,63 – 2。


实验操作(通用软件)
1 根据实验原理(图 63 – 3)将电学传感器接入电学实验板 EXB-12 对应接口;

2 打开通用软件,打开计算表格,调节滑动变阻器 W 的阻值,记录一组数据,如图 63 – 5 所示,可以观察到电流变化时,电压保持恒定;

视频地址:http://llongwill.qybee.com/lecture/14615。
3 根据实验原理(图 63 – 4)将电压、电流传感器鳄鱼夹分别与电学实验板 EXB-13 的 U、I 连接,外接滑动变阻器 W;

4 调节滑动变阻器 W,记录一组数据(图 63 – 6),可以观察到电压在变化时,电流保持不变。

视频地址:http://llongwill.qybee.com/lecture/14616。
文件下载(已下载 24 次)发布时间:2023/5/1 下午11:22:47 阅读次数:2483